EN
关于印发《“两学一做”学习教育第五次督导主要内容及分值表》的通知
作者:系统管理员 日期:2016年11月10日 00:00 人气:
各党委(总支、支部),公司各督导组:
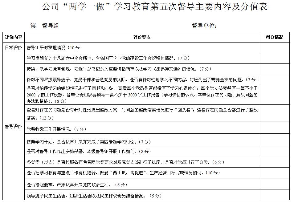
      根据公司“两学一做”学习教育工作部署,结合上级党组织相关要求,制定了《公司“两学一做”学习教育第五次督导主要内容及分值表》,现就有关事项通知如下。
      1.各级党组织要结合金钼集团党发〔2016〕31号文件《关于进一步扎实做好“两学一做”学习教育有关工作的通知》,并对照督导内容查漏补缺,做好相关工作。
      2.各单位党组织将阶段性工作总结、党支部排序名单和差类党员名单(差类党员需要具体人员名单和所属党支部名称)于11月23日前报督导组。
      3.公司各督导组要指导督促所督导单位完成各项工作,并要引导各级党组织把查找和解决问题摆在更加突出的位置,强力推动解决问题,促使“两学一做”学习教育取得实实在在的成效。
 
                                                                                                                 金钼集团“两学一做”学习教育
                                                                                                                              协调领导小组
                                                                                                                            2016年11月10日
DESC

Copyright © 2022 金堆城钼业集团有限公司版权所有地址:渭南市高新产业技术开发区东风大街67号联系电话:0913-2939201传真:0913-2939100 webmaster:jdc@jdcmmc.com 

陕ICP备18001077号-1陕ICP证07010581号